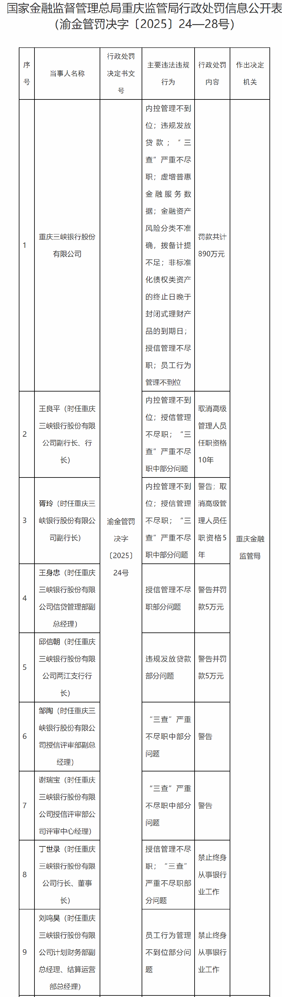
【大河財立方消息】12月12日,國家金融監督管理總局重慶監管局披露的行政處罰信息公開表顯示,重慶三峽銀行股份有限公司被罰890萬元。
重慶三峽銀行主要違法違規行為包括:內控管理不到位;違規發放貸款;“三查”嚴重不盡職;虛增普惠金融服務數據;金融資產風險分類不準確,撥備計提不足;非標準化債權類資產的終止日晚于封閉式理財產品的到期日;授信管理不盡職;員工行為管理不到位。
同時,8名相關責任人遭罰。
王良平,時任重慶三峽銀行副行長、行長,因對內控管理不到位;授信管理不盡職;“三查”嚴重不盡職中部分問題的違法違規行為負有責任,被取消高級管理人員任職資格10年;
胥玲,時任重慶三峽銀行副行長,因對內控管理不到位;授信管理不盡職;“三查”嚴重不盡職中部分問題的違法違規行為負有責任,被警告,并取消高級管理人員任職資格5年;
王身忠,時任重慶三峽銀行信貸管理部副總經理,因對授信管理不盡職部分問題的違法違規行為負有責任,被警告并罰款5萬元;
邱信朝,時任重慶三峽銀行兩江支行行長,因對違規發放貸款部分問題的違法違規行為負有責任,被警告并罰款5萬元;
鄒陶,時任重慶三峽銀行授信評審部副總經理,因對“三查”嚴重不盡職中部分問題的違法違規行為負有責任,被警告;
謝瑞寶,時任重慶三峽銀行授信評審部公司評審中心經理,因對“三查”嚴重不盡職中部分問題的違法違規行為負有責任,被警告;
丁世錄,時任重慶三峽銀行行長、董事長,因對授信管理不盡職;“三查”嚴重不盡職部分問題的違法違規行為負有責任,被禁止終身從事銀行業工作;
劉鳴昊,時任重慶三峽銀行計劃財務部副總經理、結算運營部總經理,因對員工行為管理不到位部分問題的違法違規行為負有責任,被禁止終身從事銀行業工作。

責編:王時丹 | 審核:李震 | 監審:古箏


