點擊藍字
關注我們


關于輝縣市4個路口
新增交通技術監控設備的啟用公告
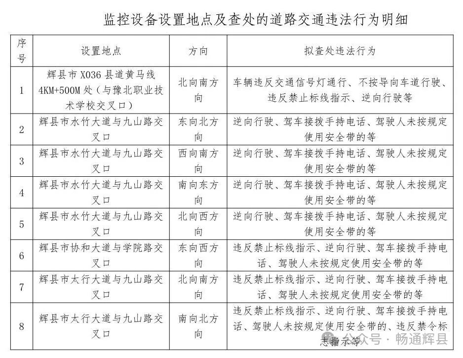
為進一步規范交通秩序,加強道路交通安全管理,預防和減少道路交通事故,促進市民文明出行,根據《中華人民共和國道路交通安全法》、《中華人民共和國道路交通安全法實施條例》、《河南省道路交通安全條例》、《道路交通安全違法行為處理程序規定》等有關規定,經上級主管部門批準,輝縣市公安局交通警察大隊在轄區內4個路口新增8處交通技術監控設備抓拍各類交通違法行為。新增交通技術監控設備自2025年12月25日起正式啟用,現向社會公示交通技術監控設備設置地點及查處的道路交通違法行為,希望廣大群眾自覺遵守交通法規,共同維護道路交通安全和通行秩序。
電子警察抓拍以下類交通違法行為:
1.車輛違反交通信號燈通行;
2.不按導向車道行駛;
3.違反禁止標線指示;
4.逆向行駛;
5.駕駛人未按規定使用安全帶;
6.駕車接撥手持電話;
7.機動車違反禁令標志指示等;
設置地點:
1.輝縣市水竹大道與九山路交叉口;
2.輝縣市協和大道與學院路交叉口;
3.輝縣市太行大道與九山路交叉口;
4.輝縣市X036縣道黃馬線4KM+500M處(與豫北職業技術學校交叉口);
特此公告
附:監控設備設置地點及查處的道路交通違法行為明細表
輝縣市公安局交通警察大隊
2025年12月17日

來源:暢通輝縣
新鄉日報視頻號上新啦!
了解更多
歡迎關注新鄉日報視頻號

●嚴查嚴罰零容忍!新鄉曝光兩起典型案例
●本月起執行,失業保險金提高
部分內容和圖片轉自網絡,如有侵權請及時聯系我們刪除;
原創文章版權屬新鄉日報官方微信所有,轉載請注明來源和作者。
互聯網新聞信息服務許可證編號:41120180701
|總監制:王高峰
|監 制:高志勇
|主 編:董文勝
|責 編:張 ? 芳
|校 審:楊 ? 璇
|美 編:韓 ? 雪

分享
點贊
在看


