【大河財立方 記者 陳玉靜】12月18日上午,2025債券市場高質量發展大會開幕大會舉行。活動現場,2025河南債券市場高質量發展典型案例正式發布。

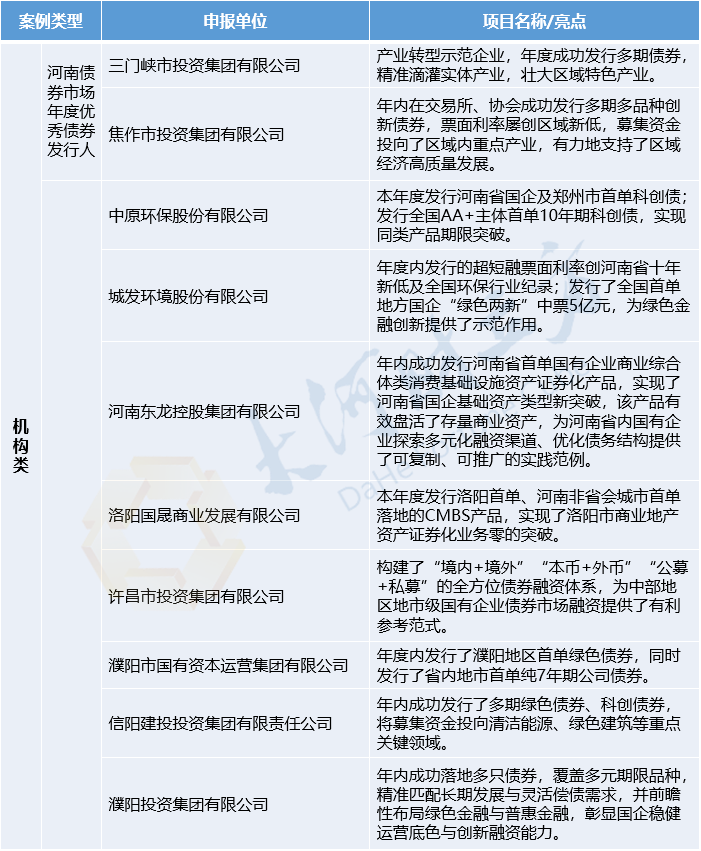
典型案例共分綜合類、機構類、項目類3大類,經過社會投票、專家評審,大會組委會評選出85個典型案例,其中綜合類7個,機構類51個,項目類27個。


大河財立方記者了解到,為更好展示河南債券市場發展成果,助力河南健全資本市場功能,提高直接融資比重,以債券市場高質量發展服務“兩高四著力”,大會組委會于2025年10月13日至11月15日開啟“2025河南債券市場高質量發展典型案例”征集工作,其間,參與、服務、投資河南省債券的各類市場主體,踴躍申報,100多個債券案例涌入后臺。
經過嚴格評審,一眾案例今天公開亮相。這些案例或是在融資規模上取得突破,為重點項目提供了堅實的資金保障;或是在業務模式上創新探索,為行業開辟了可借鑒的新路徑;或是在發行領域表現出色,為高質量發展貢獻了多元化資金來源。
此次典型案例的發布,將進一步激勵參與、服務、投資河南債券市場的各類主體守正創新、發揮示范引領作用,為河南債券市場注入更多的資金和活力。
附:2025河南債券市場高質量發展典型案例全名單







責編:陳玉堯 | 審校:張翼鵬 | 審核:李震 | 監審:古箏


