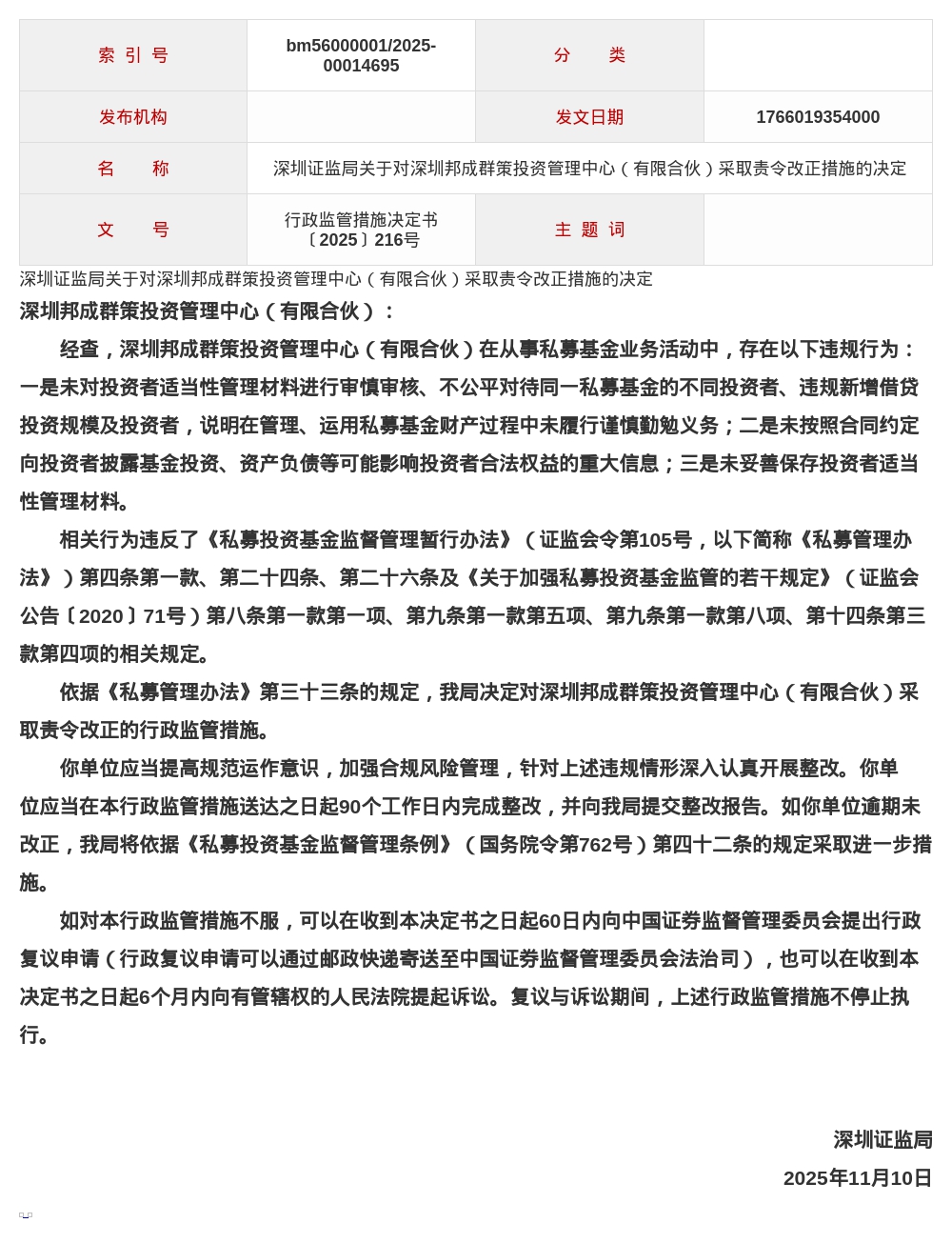
藍鯨新聞12月18日訊,近日,深圳證監局發布行政監管措施決定書,劍指深圳邦成群策投資管理中心(有限合伙)。
決定書顯示,深圳邦成群策投資管理中心(有限合伙)在從事私募基金業務活動中,存在以下違規行為:一是未對投資者適當性管理材料進行審慎審核、不公平對待同一私募基金的不同投資者、違規新增借貸投資規模及投資者,說明在管理、運用私募基金財產過程中未履行謹慎勤勉義務;二是未按照合同約定向投資者披露基金投資、資產負債等可能影響投資者合法權益的重大信息;三是未妥善保存投資者適當性管理材料。
以上行為違反了《私募投資基金監督管理暫行辦法》《關于加強私募投資基金監管的若干規定》的相關規定。
針對以上問題,深圳證監局決定對深圳邦成群策投資管理中心(有限合伙)采取責令改正的行政監管措施。



