
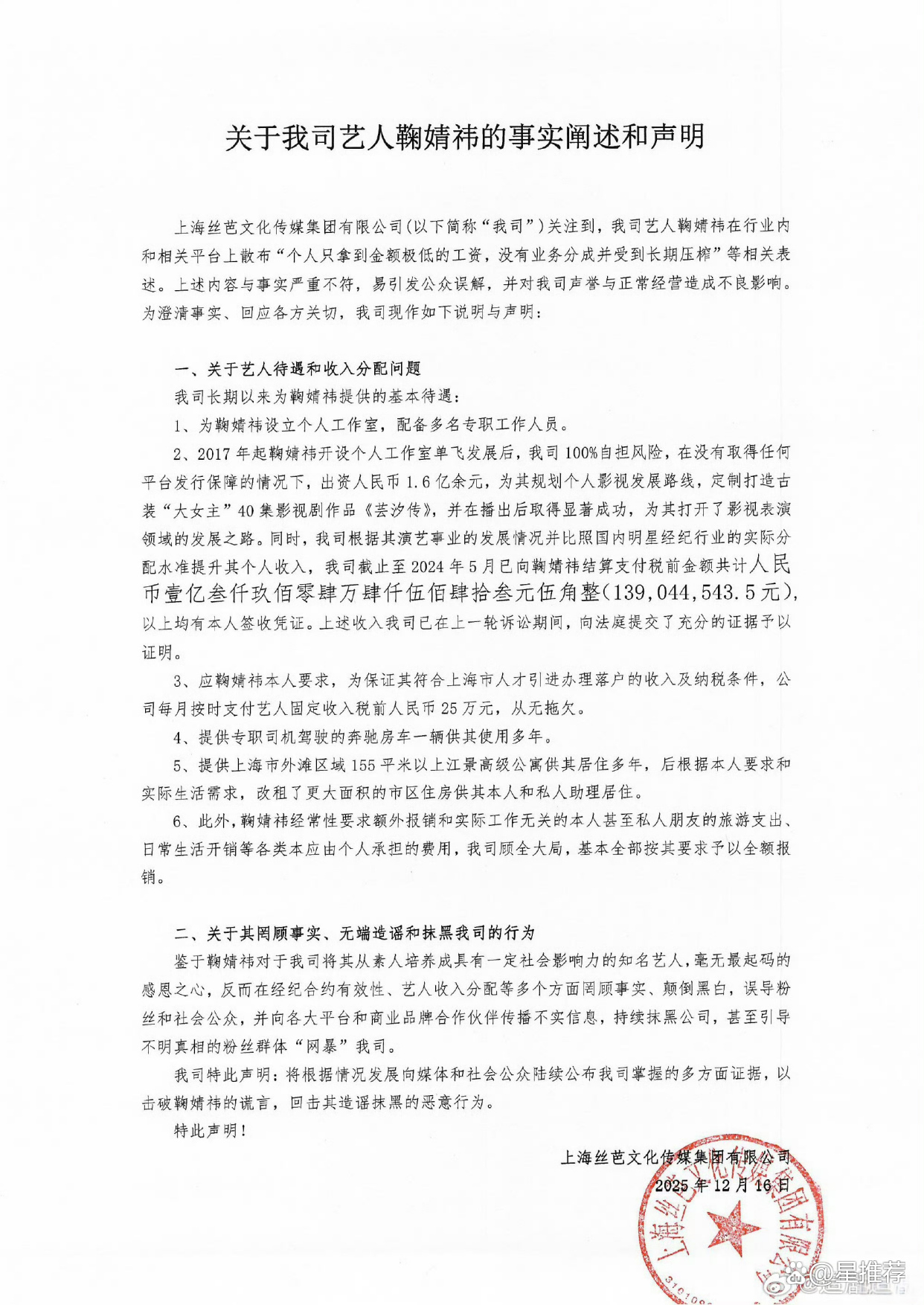
12月16 日晚間,絲芭發布關于我司藝人鞠婧祎的事實闡述和聲明,稱鞠婧祎在行業內和相關平臺上散布“個人只拿到金額極低的工資,沒有業務分成并受到長期壓榨”等相關表述內容與事實嚴重不符,易引發公眾誤解,并對其聲譽與正常經營造成不良影響。

絲芭傳媒聲明稱,每月25萬元固定工資是應鞠婧祎要求,為滿足上海人才落戶的納稅條件而設即需連續3年達到社平工資3倍,屬于稅前收入且包含在1.39億總支付額內。但鞠婧祎方反駁稱,這僅是政策合規操作,實際收入依賴業務分成,公司刻意混淆“固定工資”與“勞務報酬”概念。
1.39億總收入構成矛盾,公司主張1.39億為2013-2024年稅前總收入,含影視分成、福利折現如155㎡外灘江景公寓、奔馳房車、專職司機及全額報銷私人開銷。

藝人方駁斥,該金額涵蓋公司運營成本,如《蕓汐傳》1.6億制作費,非藝人凈收入,前助理揭露報銷實為從分成中扣除,涉嫌變相侵占。
分成比例與行業對比。鞠婧祎被指貢獻絲芭年營收35%,但11年稅后所得約8000萬(扣除45%個稅及分成),年均稅后不足800萬。
對比同期頂流,2024年頭部網紅年收入超20億,如董宇輝28.5億,鞠婧祎解約后單本雜志銷售額達3089萬,反證原合約分成不公。
公眾視角,收入絕對值引發震撼,25萬月薪遠超常人年薪,普通人年均收入約3.5萬,福利如外灘江景房、報銷私人消費被視作頂配待遇。
粉絲及業內人士強調,十年稅前1.39億低于行業水平,鞠婧祎單飛后影視、商務資源飆升,單年代言費可達千萬級。
絲芭被批利用高收入標簽轉移視線,回避偽造簽名、隱瞞真實收入等核心指控。福利待遇的實質爭議,絲芭強調提供住房、車輛,但藝人僅擁有使用權,未轉化為資產,全額報銷遭前助理揭發為從分成扣除,與聲明矛盾。

法院兩次委托機構對2033年續約協議筆跡鑒定,均無法確認簽名真實性,絲芭單方委托的鑒定未獲司法機關采信。藝人方指控公司偽造簽名、通過關聯公司簽雙重合同隱瞞真實收入。
所有心疼鞠婧祎罵絲芭的人好好想想,你自己一年能賺25萬嗎?絲芭對鞠婧祎真的仁至義盡了,給她發這么高的工資,幫她落戶上海,換好房子的要求也滿足了,還給她報銷不屬于工作的開銷。鞠婧祎還不知道感恩,沒有絲芭,哪有鞠婧祎今天的成就?鞠婧祎應該繼續履行合同才是!還敢造謠絲芭偽造筆跡,結果被絲芭拿證據打臉。
鞠婧祎收入,我發現有粉絲拿著一張網紅收入圖去證明網紅賺得比明星多,我并沒有查到這個中國互聯網大數據盛典,粉絲還是少用這張圖吧,明星收入高這個事不置可否,沒必要用網紅收入轉移注意力,用來源不明的圖片可能會敗壞路人緣大家注意一下吧。

以前在絲芭的時候就收入高沒什么承認不了的,反而證明背后公司賺得更多,用這個去回擊,不要說什么收入不算高,在絲芭當小偶像不賺錢之類的了,之前網上說絲芭頭部成員一個月保底一萬我還信了。內娛緬甸也是和內娛比,但娛樂圈本身就是高收入行業。

關于鞠婧祎每月25萬元固定工資的爭議,核心圍繞這筆收入的性質、實際分配公平性以及雙方合約糾紛展開,公眾討論聚焦于明星收入與普通人的差距、行業分成機制合理性以及雙方互撕背后的法律博弈。



