請不要過度焦慮,但務必給予足夠重視。科學認識和積極管理是應對的關鍵。
是動脈粥樣硬化的表現,就像水管內壁逐漸沉積的水垢,由膽固醇、鈣等物質在血管壁形成。中老年人檢出斑塊非常普遍。
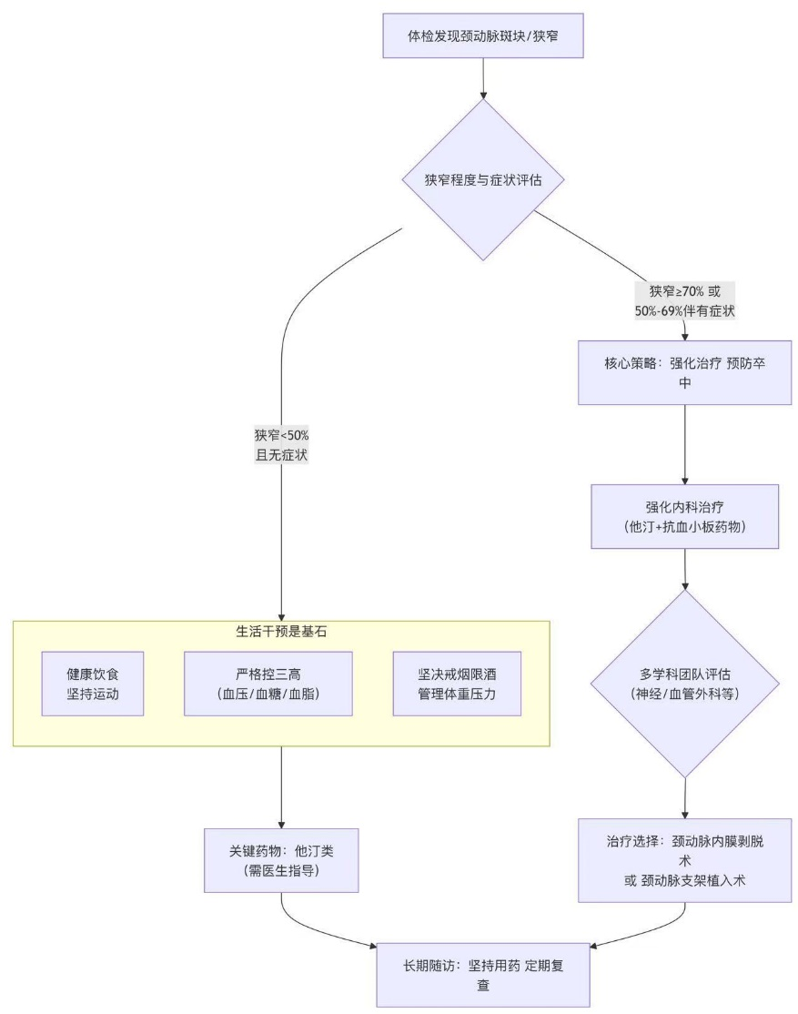
指斑塊增大導致血管腔變窄的程度,通常用百分比表示(如狹窄50%)。狹窄程度是決定治療方案的核心依據。
有斑塊不一定有明顯狹窄,但嚴重狹窄一定是由斑塊進展引起的。
首選神經內科、血管外科或心內科。
體檢超聲僅是篩查。醫生通常會建議做更精確的頸動脈彩色多普勒超聲,評估斑塊大小、穩定性(是否易脫落)及準確狹窄率。
檢查血壓、血糖、血脂(尤其關注“壞膽固醇”LDL-C)、同型半胱氨酸等血液檢查,評估整體血管風險。
根據斑塊情況和狹窄程度,處理原則截然不同。可以參照以下“路線圖”:

對于僅有斑塊,無顯著狹窄(通常狹窄,這是最常見的早期情況,核心策略是“穩定斑塊、延緩進展”。
通過外科手術直接剝離斑塊,是經過數十年驗證的“金標準”,尤其適用于斑塊鈣化嚴重、迂曲的患者。

微創介入治療。適用于手術高風險(如心肺功能差)、病變位置高或CEA后再狹窄的患者。是否需要手術、選擇哪種方式,需由神經內科、血管外科、神經外科醫生組成的團隊,根據患者具體情況嚴格評估。
長期隨訪與監測
頸動脈斑塊的管理是一場“持久戰”,需要:
定期復查:每6-12個月復查一次頸動脈超聲,監測斑塊和狹窄的變化;
堅持用藥:切勿自行停藥或減量,尤其是他汀類藥物,需要長期服用以持續獲益;
保持溝通:與你的醫生保持聯系,及時反饋任何新出現的癥狀;
務必熟知中風“120”口訣:看1張臉(口角歪斜),查2只胳膊(平行舉起,單側無力),0(聆)聽語言(言語不清)。出現任何一項,立即撥打急救電話。
發現頸動脈斑塊并不可怕,無需過度恐慌,我們需要及時關注血管健康,由專科醫師根據斑塊形態學及組織學特征判定斑塊易損性、頸動脈狹窄程度,同時分析患者是否具有高血壓、高血脂、糖尿病等可控的卒中危險因素,針對不同的病情與特征進而為患者提供個體化治療方案。 積極面對、改變生活方式,科學管理,就能有效延緩其進展,降低未來腦卒中的發生風險。
(洛陽市第一人民醫院)


