西安市培育打造XR產業鏈工作實施方案
為進一步推動我市XR產業發展、生態構建及產業技術創新,布局新賽道,培育新動能,結合西安實際,制定本實施方案。
一、總體思路
深入貫徹習近平總書記關于發展新質生產力的重要論述,充分發揮西安市文化、科技、人才等資源稟賦優勢,以內容創作為核心,以XR技術為驅動,電影、文旅等行業為融合方向,探索研究行業標準,大力推動XR技術研發、硬件制造、軟件配套、運維服務全產業鏈在西安聚集和發展。
二、工作舉措
堅持場景牽引、融合互促,著力構建“1+1+1+N”的XR產業發展體系,促進西安XR產業高質量發展。
(一)建立一套機制和標準體系
1.成立西安市XR產業發展工作小組。積極爭取國家和省上政策支持,整合各方資源,由市委宣傳部牽頭,會同市文化旅游局、市工信局等相關部門,成立西安市XR產業發展工作小組,建立工作機制,對產業發展工作和各相關單位、企業實施科學有效的組織統籌。(責任單位:市委宣傳部、市文化旅游局、市文物局、市數據局、市工信局、市科技局、市投資局)
2.建立文化(文物)資源授權開放機制。完善相關法規和政策,建立文化(文物)資源內容授權開放機制,制定操作指引。選擇2家代表性的文化(文物)單位進行授權開放試點,積累經驗逐步推廣。建設文化(文物)基礎資源數據集,為XR數字化內容創作提供數據基礎支撐。推動文化(文物)資源與創意設計、旅游、科技等領域的跨界合作,拓展授權開放的領域和方式。建立評估機制,對授權開放的項目進行評估,促使文化和文物資源得到合理、合法開放利用,實現文化價值與經濟效益雙贏。(責任單位:市文化旅游局、市文物局、市委宣傳部、市數據局)
3.謀劃制定XR內容生產相關標準。發揮相關企業及專業第三方機構優勢作用,研究XR內容生產相關行業推薦性標準,促進精品內容創作,加強不同設備和內容之間兼容與互通,降低制作成本和推廣難度。結合產業發展實踐經驗,積極為行業主管部門制定相關管理標準體系提供建議、試點區域及技術支持。(責任單位:市委宣傳部、市文化旅游局、市文物局、市數據局)
4.制定XR終端行業應用標準。結合行業應用,在顯示、接口、傳感器、交互、軟件、性能與兼容性、用戶體驗等方面制定標準,滿足不同行業對XR技術的特定需求。結合西安文化旅游、教育培訓、工業制造等特色產業和應用場景,制定不同場景下XR模型架構和解決方案標準。加強編碼傳輸標準的制定,推動虛擬現實內容的高效傳輸和播放,提高用戶體驗。(責任單位:市工信局、市科技局、市文化旅游局)
(二)打造一個XR內容生產基地
發揮相關企業優勢作用,依托西安XR電影內容生產基地“動作捕捉棚”“產品測試棚”“新技術設備展示交流區”等XR專業設施資源,吸引內容創作團隊入駐,形成內容創作企業集聚地。引入2到3個頂級內容創作團隊,圍繞新興XR內容創作領域,吸引5到10家創業工作室、文化傳播及市場營銷團隊(企業)在基地集聚。
1.支持重點優勢領域的內容創作。電影內容方面,支持在虛擬場景構建、劇情編寫、交互設計、特效與動畫、用戶體驗優化、文化與社會元素融合等環節進行高質量創作。文旅體驗方面,支持在虛擬景點重現、自然景觀模擬、文化故事講述、歷史人物互動、非遺技藝傳承等方面開發多元化體驗內容。展覽展示方面,支持在內容主題策劃、多媒體融合、展品數字化、社交互動元素等方面進行創新性開發與設計。(責任單位:市委宣傳部、市數據局、市文化旅游局、市文物局)
2.加快內容產業公共服務平臺建設。支持建設沉浸式內容共建共享平臺,鼓勵創作者經濟,構建XR內容生態的運營體系。支持建設電影內容AI輔助創作平臺,幫助創作者更高效地進行電影創作。支持建設文化(文物)數據資源匯聚開發平臺,促進數據資源的保護與傳承、開放和共享,構建數據授權和合作開發模式,推動數據跨領域融合創新。(責任單位:市委宣傳部、市數據局、市文化旅游局、市文物局)
3.打造一批高質量作品與項目。打造西安XR電影項目品牌,啟動《夢回延安》《玄奘與龜茲》《石峁鷹熊》等XR電影項目。探索XR科技賦能文旅產業,基于文博旅游場館和文化旅游景區優質資源,打造《漢賦歌》《秦漢英雄傳》《華山之巔》《千年浮屠——菩提長安》等XR互動性數字文化創新體驗產品與應用場景。推廣展覽展示虛實融合創新體驗,在藝術展和文化演繹融入立體化沉浸式體驗、將文物展加入穿越式體驗和數字化呈現、汽車展引入虛擬駕駛體驗等。(責任單位:市數據局、市文化旅游局、市文物局、西咸新區管委會、臨潼區政府)
4.舉辦XR內容創作大賽。舉辦基于XR技術的內容創作大賽,鼓勵各大高校與優勢企業,聚焦電影內容創作、數字文創設計等賽道,同時拓展教育、娛樂、醫療、工業等領域的應用場景,推動XR技術在內容創作領域應用和發展,挖掘優秀的XR內容創作人才和作品,促進XR行業繁榮發展,力爭將大賽打造成具有全國影響力的城市文化名片。(責任單位:市數據局、市文化旅游局、市教育局、市文物局、曲江新區管委會)
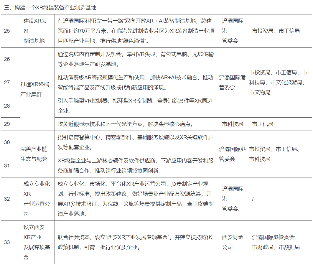
(三)構建一個XR終端裝備產業制造基地
依托現有科技創新、先進制造、文創數字類產業園及產業基地,在浐灞國際港打造總建筑面積約70萬平方米的“一帶一路”雙向開放XR+AI裝備產業制造基地,同時在臨港先進制造業片區為XR裝備制造產業項目匹配產業用地,推行供地“綠色通道”。
1.打造XR終端產業集群。支持輕量化AR智能眼鏡、高性能VR/MR頭顯等整機產品研發制造,聚集一批動作捕捉、體感交互設備等XR配套廠商,實現XR產品生產能力迅速提升。利用院線VR場景機會,支持院線VR終端產品的研發設計、生產制造的產業鏈聚集,牽引VR頭顯、背包式電腦、無線傳輸等企業落地生產研發基地,支持校企合作攻關近眼顯示技術和下一代光學方案,解決頭顯核心痛點。開放文旅、導覽、博物館等規?;瘧脠鼍?,利用AR+高質量作品推動消費級AR終端在不同行業、場景中大規模應用,加快AR+AI等技術融合,推動智能終端產品升級換代和新應用的涌現。(責任單位:浐灞國際港管委會、市投資局、市工信局、市科技局、市文化旅游局、市文物局)
2.完善產業鏈生態與配套。重點圍繞智算中心、精密零部件(陀螺儀、加速計、磁力計、傳感器、顯示屏等)、基礎服務設施(服務器、網絡傳輸設備,SMT,整機組裝、測試業務等)以及XR關鍵軟件開發(操作系統、算法引擎、開發工具包、渲染優化等)進行布局。支持XR終端企業與上游核心硬件及軟件供應商、下游應用內容開發和服務商加強合作,推動跨行業跨領域協同創新,促進產業上下游協同發展。(責任單位:浐灞國際港管委會、市投資局、市工信局、市科技局)
3.成立專業化XR產業運營公司。以運營為核心,產業落地為目的,探索成立專業化、市場化、平臺化XR產業運營公司。作為政府發展XR產業的代表方,提出政策意見,做好場景統籌,牽引終端制造產業落地。開展XR多技術驗證,為院線、文旅等場景提供定制產品。負責制定產業規劃、行業標準,統籌產業配套資源,促進產業發展。(責任單位:浐灞國際港管委會)
4.設立西安XR產業發展專項基金。由西安財金公司牽頭,聯合社會資本,設立“西安XR產業發展專項基金”,并建立扶持孵化政策機制,以投早投小為原則,對優質企業和創業團隊進行先期引導、給予資金扶持,引育一批行業優質企業。(責任單位:西安財金公司、浐灞國際港管委會、市財政局、市數據局)
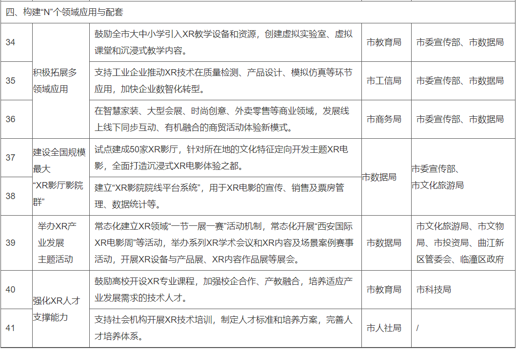
(四)構建“N”個領域應用與配套
1.積極拓展多領域應用。將XR技術全面推廣擴展至N個應用場景,加快推動在教育、工業、商業等領域創新發展。鼓勵全市大中小學引入XR教學設備和資源,創建虛擬實驗室、虛擬課堂和沉浸式教學內容。支持工業企業推動XR技術在質量檢測、產品設計、模擬仿真等環節應用,加快企業數智化轉型。在智慧家裝、大型會展、時尚創意、外賣零售等商業領域,發展線上線下同步互動、有機融合的商貿活動體驗新模式。(責任單位:市委宣傳部、市教育局、市工信局、市商務局、市數據局)
2.建設全國規模最大“XR影廳影院群”。圍繞西安主要文化(文博、文物)場景,試點建設不少于50家不同類別、規格、形式的XR影廳,針對當地的文化特征定向開發主題XR電影,全面打造沉浸式XR電影體驗之都,大幅增加XR硬件設備的需求量。同步建立“XR影院院線平臺系統”,用于XR電影的宣傳、銷售及票房管理、數據統計等。(責任單位:市委宣傳部、市數據局、市文化旅游局)
3.舉辦XR產業發展主題活動。常態化建立XR領域“一節一展一賽”活動機制。常態化開展“西安國際XR電影周”活動,開展XR設備與產品展、XR內容作品展等系列展會,舉辦XR學術會議和XR內容及場景案例賽事活動,推動XR產業合作、項目落地,促進西安XR產業生態發展。(責任單位:市文化旅游局、市文物局、市投資局、市數據局、曲江新區管委會、臨潼區政府)
4.強化XR人才支撐能力。聚焦領軍人才、核心技術人才、創意人才和基層技術人才等方面,打造結構科學、層次清晰的人才梯隊。鼓勵高校開設XR專業課程,加強校企合作、產教融合,培養適應產業發展需求的技術人才。支持社會機構開展XR技術培訓,制定人才標準和培養方案,完善人才培養體系。(責任單位:市人社局、市教育局、市科技局)
三、預期成效
到2026年底,全市XR產業鏈條不斷完善,數字內容生產能力不斷加強,產業生態初步形成,引育一批具有核心競爭力的內容生產企業和終端制造企業,突破和轉化一批關鍵技術,與相關產業深度融合,辦好“一節一展一賽”活動,打造一批示范場景,XR產業成為我市數字經濟發展全新增長點。
(一)XR內容制作能力不斷增強。以XR內容產業基地為核心,全市年均開發XR相關內容作品50個以上,其中XR電影不少于10部。引入內容相關制作企業30家(含團隊工作室),配套協作團隊100家。
(二)XR終端產業規模不斷壯大。支持VR企業入駐生產研發基地,帶動相關零部件企業協同發展。通過場景開放,吸引更多AR硬件終端研發、制造企業。推動消費級AR終端在不少于3個場景中大規模應用。
(三)應用場景領域不斷擴充。全市建成并運營50個以上不同規格、可復制可推廣的XR標準影廳,并在全國大范圍復制推廣。每年文旅創新體驗產品與應用場景5個以上、展覽展示項目3個以上,拓展在AR博物館、教育、醫療和工業等領域場景應用。選擇2家具有代表性的文化(文物)單位進行內容資源授權開發試點。
(四)技術創新水平不斷提高。全市累計新增申請XR領域相關專利不少于50個,技術研發投入增長率超過20%,強化校企合作,圍繞關鍵技術建立一個聯合創新基地。依托“秦創原”等平臺實現成果轉化應用5個、成果轉化企業3個,創新能力全面提升。
(五)人才引育工作全面展開。開展XR培訓60場,累計培訓人數3000人以上,重點引育XR領域技術專家、企業領軍人才及團隊。通過校企合作、項目實踐等方式,圍繞內容創作、開發制作、硬件生產、技術研發等方面,建立XR教育培訓體系,培養一批技術、產業和商業的跨界復合型人才。
附件:西安培育打造XR產業鏈任務清單




來源:http://www.xa.gov.cn/zzzb/xwdt/zfwj/2001192825423208450.html

征集令
2026年1月16日
邀您共赴巔峰之約
點擊圖片了解更多詳情
End

大空間解讀
除了VR電影,LBE大空間還能如何進化?
VR大空間新周期到來!一系列新變化悄然發生
定制化、趣味化?,VR大空間探索之路愈發極致
線上+線下,元宇宙已進化出“雙形態”
2024-25年LBE VR大空間市場觀察
大空間新品盤點
10月篇:政策引導與市場力量下的大空間應用
9月篇:融合電影行業,行業生態加速規范化
8月篇:政策扶持,行業步入高質量發展
7月篇:多元化發展加速,“電影+”啟程
熱點跟蹤
國務院:元宇宙VR創新場景,加強沉浸式體驗
最新元宇宙政策匯總(2025年10月)
北京:最高2000萬,創作元宇宙VR精品數字內容
上海:最高500萬,支持元宇宙重大場景建設
報告精選
《中國元宇宙政策研究報告2023》
《數字中國發展報告(2023年)》
《中國AI系列白皮書—元宇宙技術2024》


