

河南省教育廳關于河南省高等教育教學改革研究與實踐項目鑒定結果名單的公示
各本科高校:
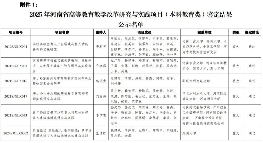
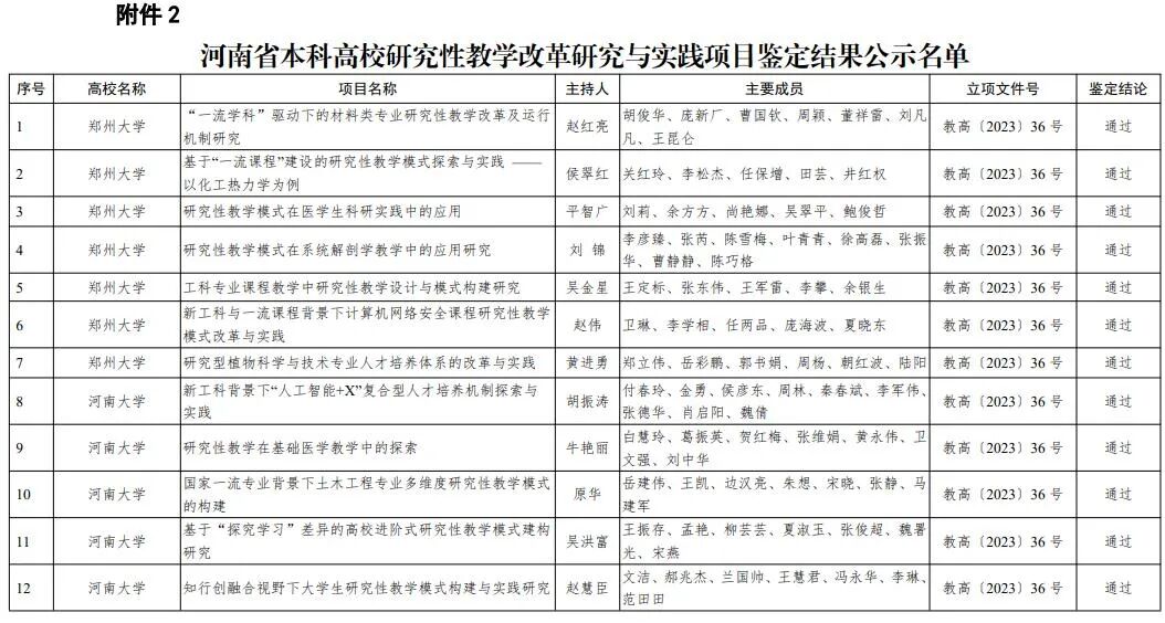
根據河南省教育廳辦公室《關于開展河南省高等教育教學改革研究與實踐項目(本科教育類)結項鑒定工作的通知》(教辦高〔2025〕280號)和《關于開展河南省本科高校研究性教學改革研究與實踐項目、智慧教學專項研究項目鑒定結項工作的通知》(教辦高〔2025〕167號)要求,各高校認真開展高等教育教學改革研究與實踐項目(本科教育類)、研究性教學改革研究與實踐項目、智慧教學專項研究項目鑒定工作。在學校鑒定的基礎上,我廳組織專家進行了復評。經學校鑒定、專家復評,高等教育教學改革研究與實踐項目(本科教育類)鑒定通過691項、延期31項,研究性教學改革研究與實踐項目鑒定通過341項、延期7項,智慧教學專項研究項目鑒定通過136項、延期5項,現將鑒定結果予以公示(見附件)。
自公布之日起7天內,任何單位和個人對公布結果持有異議,可以書面形式向我廳高教處提出。單位提出的異議,須在異議材料上加蓋本單位公章,并寫明聯系人工作單位、通訊地址和電話。個人提出的異議,須在異議材料上簽署真實姓名,并寫明本人工作單位、通訊地址和電話。不符合上述要求的異議,不予受理。
地 址:鄭州市鄭東新區正光路11號D825房間
電 話:0371-69691855
附件:1. 2025年河南省高等教育教學改革研究與實踐項目(本科教育類)鑒定通過公示名單
2.河南省本科高校研究性教學改革研究與實踐項目鑒定通過公示名單
3.河南省本科高校智慧教學改革研究與實踐項目鑒定通過公示名單
2025年12月18日



識別二維碼查看完整名單

本文來源于河南省教育廳。
?

河南高教融媒體矩陣
更多平臺點擊直達↓↓↓












