


洛陽市瀍河區區屬國有企業
2025年公開招聘公告
為加快優化人力資源配置,吸引集聚優秀人才助力國資國企高質量發展,根據瀍河區區屬國有企業人才隊伍建設需要,按照公開平等、競爭擇優、人崗相適、依法依規的人才選拔原則,現決定面向社會開展公開招聘。有關事項公告如下:
一、招聘原則
1.堅持公開招聘、公平競爭、公開選拔、擇優聘用的原則;
2.堅持專業對口、人崗匹配原則;
3.堅持注重經驗能力,嚴格業績考核,落實“能進能出”原則。
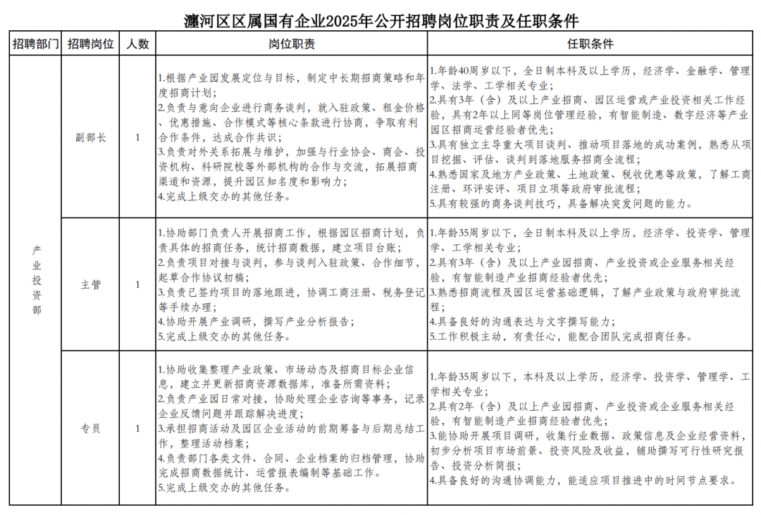
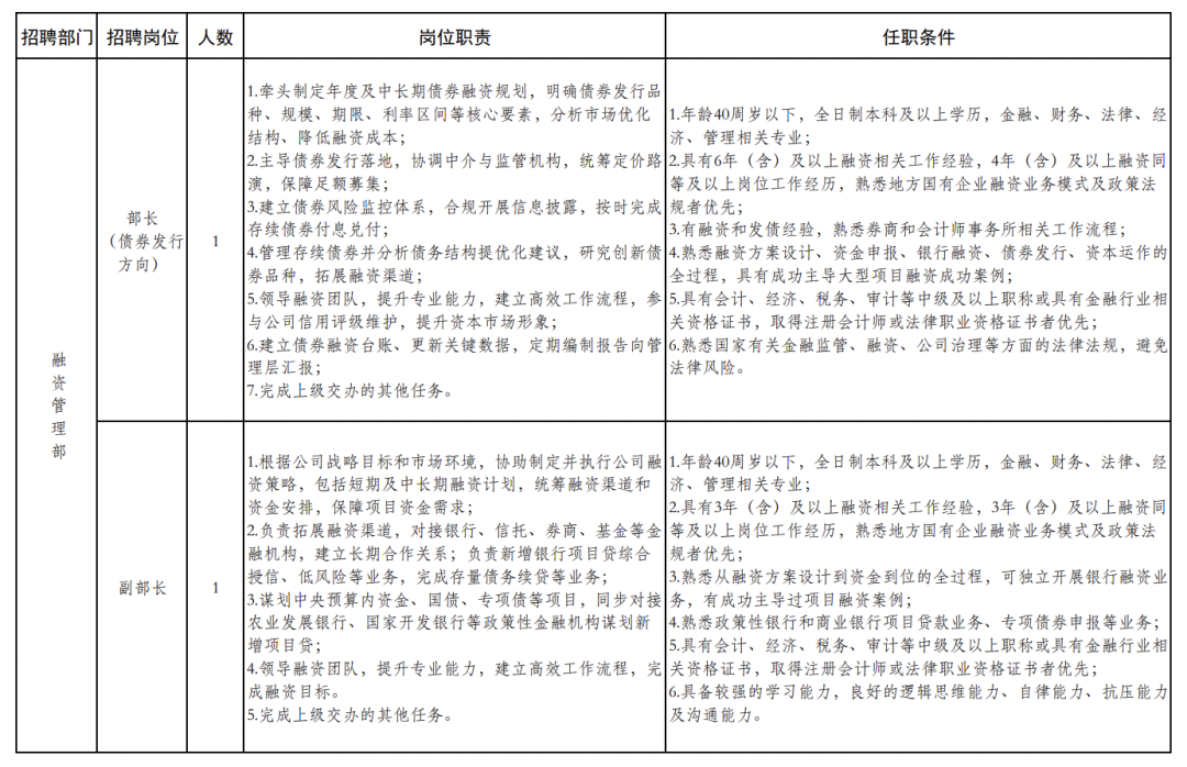
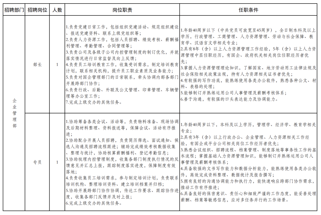
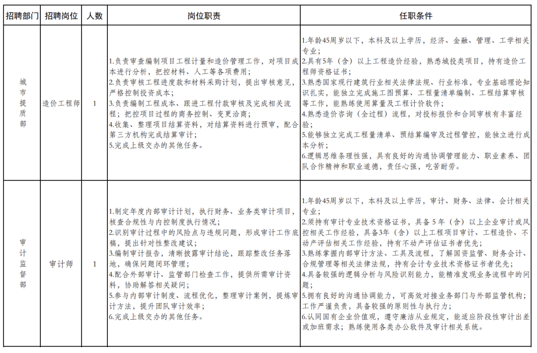
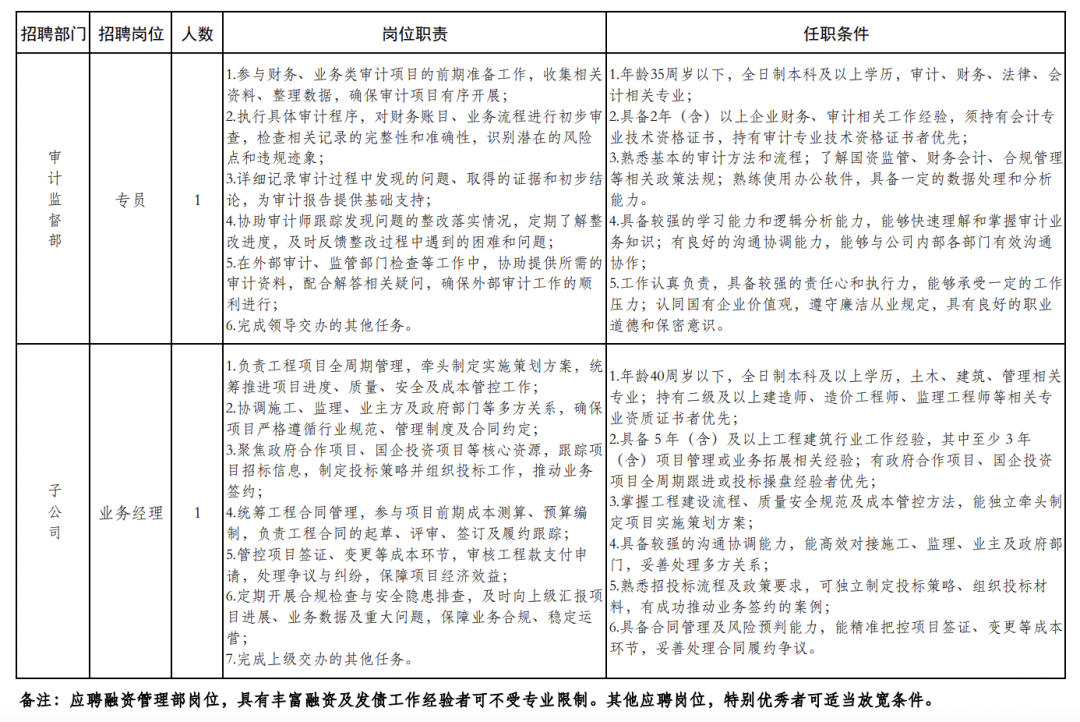
二、招聘崗位計劃及人數
招聘崗位職責及任職資格詳見附件《瀍河區區屬國有企業2025年公開招聘崗位職責及任職條件》。






三、基本要求
(一)基本條件
1.具有較高的政治素質,堅持維護黨的路線方針政策;
2.遵守憲法和法律;
3.具備崗位所需的綜合素質、專業或技能條件;
4.具有良好的思想品德和職業道德,認同公司文化和經營理念,服從組織分配;
5.具有良好的心理素質和正常履職必須具備的身體素質;
6.本次招聘對于任職年限和年齡計算截止至2025年11月30日。
(二)有下列情形之一的不得報名
1.正在接受司法機關、紀檢監察機關立案偵查審查的;
2.曾被開除公職的,曾有刑事犯罪記錄的;
3.尚未解除黨紀、政紀處分的;
4.法律法規規定不得聘任的其他情形。
四、招聘程序
本次招聘工作委托鄭州博思人才信息服務有限公司面向社會公開招聘。招聘程序按照發布招聘公告及報名、資格審查、筆試、面試、考察及背景調查、入職體檢、錄用的程序進行,擇優聘用。
(一)發布公告及報名
1.本次招聘有關信息和事項均指定瀍河區人民政府網站和博思人才微信公眾號進行發布,發布時間為2025年12月12日,請應聘者及時關注相關信息并保持通訊暢通。
2.報名時間:2025年12月13日9:00至12月22日17:00。
3.報名方式:報名人員在規定報名時間內登錄考試報名系統(https://bm.bjpass.com/front/site/chzpie),按要求注冊后進行網上報名。報名人員應妥善保管賬號和密碼,用于查詢資格審查結果等事項。報名時需提交相關附件掃描件,主要有:本人有效身份證、畢業證書、學位證書、學信網出具有效期內的《教育部學歷證書電子注冊備案表》、國外高校畢業生需提供教育部留學服務中心國外(境外)的學歷學位認證證書、相關職(執)業資格證書、其他相關證書及工作證明等材料掃描件。每名應聘人員限報一個崗位。
(二)資格審查
根據崗位要求,對應聘者報名信息和附件資料進行資格審查,確定審查通過人員。通過資格審查的人員通知進入下一環節,未通過資格審查的,不再另行通知。
(三)筆試
筆試時間請留意瀍河區人民政府網站和博思人才微信公眾號的公告通知。同一崗位計劃招聘人數與報考該崗位資格審查合格人數之比超過1:3的,通過資格審查人員進入筆試環節,須按通知要求在規定時間內登錄報名系統打印筆試準考證,筆試具體時間、地點以準考證為準。通過資格審查人員攜帶本人有效期內的二代身份證原件、準考證及考試用品(黑色水筆、2B鉛筆、橡皮等)到指定地點參加筆試。
筆試以閉卷方式進行,滿分100分。根據崗位內筆試成績由高到低排序,按照1:3的比例進入面試環節;參加筆試人數比例不足1:3的,均進入面試環節。比例內末位成績相同者,均進入面試環節;筆試缺考、作弊的不再進入面試環節;未通過筆試的,不再另行通知。
同一崗位計劃招聘人數與報考該崗位資格審查合格人數之比不超過1:3(含)的,通過資格審查人員直接進入面試環節。
(四)面試
面試具體時間、地點及要求另行通知,進入面試人員需保持電話暢通。進入面試的應聘者須本人攜帶有效身份證、畢業證書、學位證書(留學歸國人員應提供教育部留學服務中心出具的國外學歷學位認證書)、學信網打印有效期內電子注冊備案表、相關職(執)業資格證、職稱證書、相關工作證明材料等到現場進行面試資格確認后參加面試,以上材料均需提供原件和復印件1份。經現場資格確認,不符合報考職位資格條件的,取消面試資格。
面試成績滿分100分,面試成績低于75分的不進入下一環節。面試主要考察應聘人員專業技能、溝通能力、應變能力、與應聘崗位的適配程度等綜合素質。
(五)考察及背景調查
根據總成績(總成績=筆試成績+面試成績)從高到低排名,成績計算四舍五入保留至2位小數。按崗位計劃數1:1比例確定考察對象。考察主要是對候選人工作意向、工作思路、職業規劃、薪酬待遇期望等多方面進行雙向溝通,并通過資格復審、電話訪談或實地走訪等方式對考察對象進行深入的背景調查。
考察及背景調查通過的候選人確定為擬錄用人員,因考察不合格或考生自愿放棄出現崗位空缺時,區屬國有企業可根據情況確定是否從報考同一崗位中按總成績從高分到低分順序依次遞補。
(六)入職體檢
擬錄用人員到指定醫院進行體檢,體檢標準及項目參照有關規定執行,費用自理。因應試者自動放棄體檢或體檢不合格形成的空缺,公司可根據情況確定是否從報考同一崗位并參加面試的人員中,按總成績從高分到低分的順序依次遞補。
(七)任職錄用
體檢結果合格的擬錄用人員名單,在瀍河區人民政府網站和博思人才微信公眾號進行公示,公示期3個工作日。
擬錄用人員公示期滿后,經相應程序后發放錄用通知。區屬國有企業可根據實際需要,對錄用人員崗位分配及勞動合同簽訂企業進行合理調配。對拒不報到或未能在規定時間內報到的,取消錄用資格。
(八)薪酬待遇
薪酬待遇按照區屬國有企業現行薪酬制度執行。
五、其他事項
(一)凡在規定時間內,無法取得聯絡或未按照有關要求參加報名、面試、考察、體檢等環節的,均視為自動放棄考試、應聘資格。
(二)招聘實行誠信原則,應聘人員填報的信息應當真實、完整、準確。凡發現弄虛作假和違反應聘紀律的,一經查實,取消應聘資格。對應聘人員的資格審查,貫穿于招聘工作全過程。任一環節發現應聘人員與崗位要求條件不符,取消應聘或聘用資格。
(三)本次招聘不指定考試教材,不舉辦也不委托任何機構和個人組織輔導活動。
報名咨詢:0379-80881696
咨詢時間:工作日上午9:00-12:00,下午14:30-18:00
(點擊“閱讀原文”下載附件)
來源:瀍河回族區人民政府網站
編輯:王 萌
校對:張 醒
審核:魏勝南


