中國人民銀行定于2025年12月22日起陸續發行2026年賀歲紀念幣和紀念鈔,其中雙色銅合金紀念幣1枚,紀念鈔1張,金質紀念幣1枚,銀質紀念幣1枚,均為中華人民共和國法定貨幣。
一、雙色銅合金紀念幣和紀念鈔
(一)雙色銅合金紀念幣和紀念鈔圖案。
1.正面圖案。
雙色銅合金紀念幣正面圖案為“中國人民銀行”、“10元”字樣,漢語拼音字母“SHIYUAN”及年號“2026”,底紋襯以團花圖案。

紀念鈔正面主景為馬的造型圖案,上方為中華人民共和國國徽、“中國人民銀行”、篆書“馬”字印章,下方依次為光彩光變面額數字“20”與漢字“貳拾圓”、動感全息圖案、透明視窗、盲文面額標記和冠字號碼。

2.背面圖案。
雙色銅合金紀念幣背面圖案為中國傳統剪紙藝術與裝飾年畫元素相結合的馬形象,襯以花燈和萱草圖案,幣面左側刊“丙午”字樣。

紀念鈔背面主景為兒童歡慶鑼鼓圖案,輔以蒙古包裝飾圖案,上方為面額數字“20”、漢語拼音字母“YUAN”,下方為花卉與動感全息圖案、年號“2026年”、行長章、面額數字“20”、“中國人民銀行”漢語拼音和蒙、藏、維、壯四種民族文字的“中國人民銀行貳拾圓”字樣。

(二)雙色銅合金紀念幣和紀念鈔面額、規格、材質及發行數量。
雙色銅合金紀念幣面額10元,直徑27毫米,材質為雙色銅合金,發行數量為1億枚(含留存歷史貨幣檔案1萬枚)。
紀念鈔面額20元,票面長145毫米,寬70毫米,采用塑料材質,發行數量為1億張(含留存歷史貨幣檔案2萬張)。
各省、自治區、直轄市雙色銅合金紀念幣和紀念鈔分配數量如下:

(三)發行方式。
雙色銅合金紀念幣和紀念鈔采取預約兌換方式發行。具體發行工作安排如下:
1.承辦預約兌換工作的銀行業金融機構
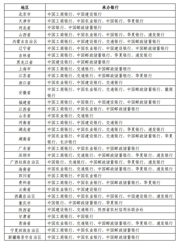
中國工商銀行、中國農業銀行、中國銀行、中國建設銀行、交通銀行、中國郵政儲蓄銀行、華夏銀行、浦發銀行、徽商銀行、長沙銀行、陜西省農村信用社聯合社(以下統稱承辦銀行)共同承擔2026年賀歲雙色銅合金紀念幣和紀念鈔的預約兌換工作。各地區具體安排如下:

2.各地預約分配數量公布
2026年1月12日前,中國人民銀行分支機構將向社會公告當地2026年賀歲雙色銅合金紀念幣和紀念鈔的分配數量等信息。承辦銀行將在其官方網站公布2026年賀歲雙色銅合金紀念幣和紀念鈔預約兌換網點及每個網點的可預約數量等信息。
3.預約安排
承辦銀行于2026年1月13日至1月14日辦理2026年賀歲雙色銅合金紀念幣和紀念鈔的預約業務。公眾可通過承辦銀行官方網站等線上渠道或在營業時間內前往承辦銀行公布的預約兌換網點進行預約登記。2026年賀歲雙色銅合金紀念幣和紀念鈔每人只能各預約一次。
4.預約核實期安排
2026年1月17日至1月19日為預約核實期。預約核實期內,未通過核查的公眾可持預約登記使用的第二代居民身份證原件,前往預約登記的承辦銀行網點辦理撤銷違約記錄及保留兌換資格業務。具體辦理流程見《中國人民銀行公告》(〔2019〕第26號)。
5.兌換安排
承辦銀行于2026年1月20日至1月26日辦理2026年賀歲雙色銅合金紀念幣和紀念鈔預約兌換。公眾可按照約定的時間,持在預約系統中登記的有效身份證件,前往約定的承辦銀行網點辦理預約兌換業務。若本次預約未兌換,相關信息將被記錄,并影響下一次普通紀念幣兌換,請預約成功的公眾按時辦理兌換。
中國人民銀行各分支機構可根據實際情況延長2026年賀歲雙色銅合金紀念幣和紀念鈔兌換期。
6.預約兌換限額
2026年賀歲雙色銅合金紀念幣每人預約、兌換限額為20枚。2026年賀歲紀念鈔每人預約、兌換限額為20張。
7.身份證件要求
2026年賀歲雙色銅合金紀念幣和紀念鈔預約、兌換、核實的有效身份證件必須為第二代居民身份證原件。代他人辦理的,須提供代辦人和被代辦人的有效第二代居民身份證原件,且被代辦人數不超過5人。由于第二代居民身份證原件遺失、未成年人未辦理第二代居民身份證等原因,無法出具第二代居民身份證原件的,可以使用戶口簿、臨時居民身份證辦理。
8.預約兌換信息公布
中國人民銀行、承辦銀行將在2026年賀歲雙色銅合金紀念幣和紀念鈔預約兌換期的每個工作日,在其官方網站公布全國各地區預約兌換進度。中國人民銀行上海總部,各省、自治區、直轄市及深圳市分行將在2026年賀歲雙色銅合金紀念幣和紀念鈔預約兌換期的每個工作日,在其官方網站公布轄區各地預約兌換進度,在2026年賀歲雙色銅合金紀念幣和紀念鈔發行期間公布全國各省(區、市)監督舉報電話。歡迎公眾查詢并監督。
(四)雙色銅合金紀念幣和紀念鈔公眾防偽特征。
1.2026年賀歲雙色銅合金紀念幣公眾防偽特征
(1)雙金屬結構和內芯復合材料。
硬幣外環為黃銅合金,內芯為具有獨特機讀性能的鎳帶復合白銅材料。防偽特征效果見圖1。

(2)斜全齒間隔半齒。
硬幣外緣分布有交替排列的斜全齒與半齒。防偽特征效果見圖2。

(3)隱形圖文。
將硬幣傾斜適當角度,可在正面面額數字“10”的輪廓線內,觀察到兩組由3個“10”和“RMB”構成的隱形圖文。防偽特征效果見圖3。

(4)微縮文字。
在硬幣正面面額數字“10”的底端,可觀察到“RMB 10 YUAN”的微縮文字。防偽特征效果見圖4。

2026年賀歲雙色銅合金紀念幣公眾防偽特征整體效果見圖5。


2.2026年賀歲紀念鈔公眾防偽特征
(1)動感全息。
位于票面下方。改變觀察角度,票面正面可見“如意云紋”、“山茶花”與“福”字組成的裝飾紋樣呈現多色動感特征。“福”字下部“田”字內可見立體動感高亮圓環效果。防偽特征效果見圖6。


(2)透明視窗。
位于票面下方。票面背面可見“八方花窗”內“福”字裝飾紋樣呈現金色效果。防偽特征效果見圖7。

(3)光彩光變圖案。
位于票面正面。改變觀察角度,面額數字“20”的顏色在金色和綠色之間變化,并可見圓形光環效果。防偽特征效果見圖8。

(4)雕刻凹印圖案。
票面正面國徽、“中國人民銀行”行名、篆書“馬”字印章、馬的造型圖案、漢字“貳拾圓”、盲文面額標記,票面背面面額數字“20”、漢語拼音字母“YUAN”、兒童歡慶鑼鼓圖案、年號“2026年”、行長章、“中國人民銀行”漢語拼音字母和蒙、藏、維、壯四種民族文字的“中國人民銀行 貳拾圓”字樣等均采用雕刻凹版印刷,觸摸有凹凸感。
(五)雙色銅合金紀念幣和紀念鈔與現行流通人民幣職能相同,與同面額人民幣等值流通。
二、金銀紀念幣
(一)金銀紀念幣圖案。
1.正面圖案。
該套金銀紀念幣正面圖案均為中國傳統吉祥紋飾組合圖案,并刊國名、年號。


2.背面圖案。
1克圓形金質紀念幣背面圖案為“福”字、荷包組合設計,并刊面額。

8克菱形銀質紀念幣背面圖案為“福”字、舞魚燈場景組合設計,并刊面額。

(二)金銀紀念幣規格及發行數量。
1克圓形金質紀念幣為普制幣,含純金1克,直徑10毫米,面額10元,成色99.9%,最大發行量150000枚。
8克菱形銀質紀念幣為普制幣,含純銀8克,邊長23毫米,面額3元,成色99.9%,最大發行量1000000枚。
(三)鑄造單位及銷售渠道。
該套金銀紀念幣由深圳國寶造幣有限公司鑄造,中國金幣集團有限公司總經銷。
銷售渠道詳見中國金幣網(www.chngc.net/qd)或“中國金幣”微信公眾號(chinagoldcoin_cgci)。
中國人民銀行
2025年12月16日


