中國人民銀行定于12月22日(下周一)起陸續發行2026年賀歲紀念幣和紀念鈔,其中紀念鈔1張、雙色銅合金紀念幣1枚、金質紀念幣1枚、銀質紀念幣1枚,均為中華人民共和國法定貨幣。
紀念鈔
紀念鈔正面主景為馬的造型圖案,上方為中華人民共和國國徽、“中國人民銀行”、篆書“馬”字印章,下方依次為光彩光變面額數字“20”與漢字“貳拾圓”、動感全息圖案、透明視窗、盲文面額標記和冠字號碼。

紀念鈔背面主景為兒童歡慶鑼鼓圖案,輔以蒙古包裝飾圖案,上方為面額數字“20”、漢語拼音字母“YUAN”,下方為花卉與動感全息圖案、年號“2026年”、行長章、面額數字“20”“中國人民銀行”漢語拼音和蒙、藏、維、壯四種民族文字的“中國人民銀行 貳拾圓”字樣。

紀念鈔面額20元,票面長145毫米,寬70毫米,采用塑料材質,發行數量為1億張(含留存歷史貨幣檔案2萬張)。
雙色銅合金紀念幣
雙色銅合金紀念幣正面圖案為“中國人民銀行”“10元”字樣,漢語拼音字母“SHIYUAN”及年號“2026”,底紋襯以團花圖案。背面圖案為中國傳統剪紙藝術與裝飾年畫元素相結合的馬形象,襯以花燈和萱草圖案,幣面左側刊“丙午”字樣。


雙色銅合金紀念幣面額10元,直徑27毫米,材質為雙色銅合金,發行數量為1億枚(含留存歷史貨幣檔案1萬枚)。
■ 2026年1月13日、14日可預約
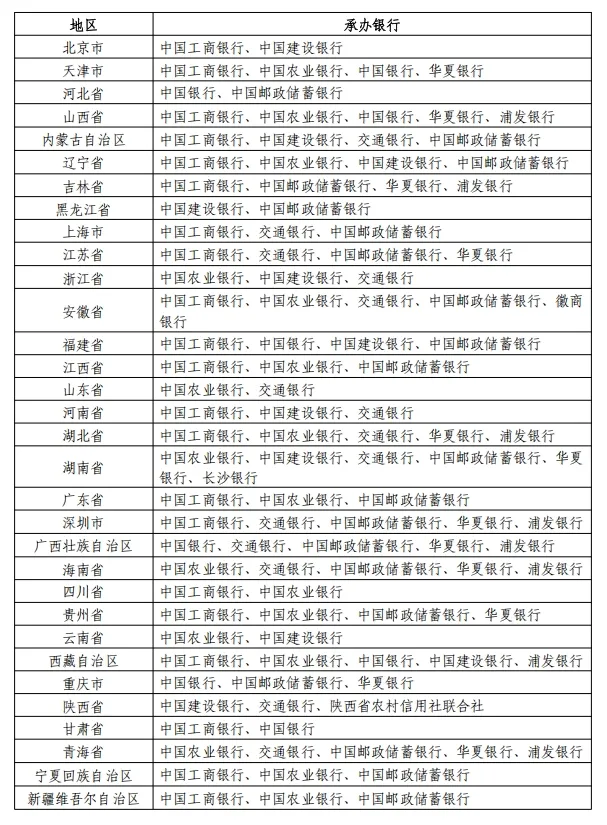
中國工商銀行、中國農業銀行、中國銀行、中國建設銀行、交通銀行、中國郵政儲蓄銀行、華夏銀行、浦發銀行、徽商銀行、長沙銀行、陜西省農村信用社聯合社(以下統稱承辦銀行)共同承擔2026年賀歲雙色銅合金紀念幣和紀念鈔的預約兌換工作。各地區具體安排如下:

承辦銀行于2026年1月13日至1月14日辦理2026年賀歲雙色銅合金紀念幣和紀念鈔的預約業務。公眾可通過承辦銀行官方網站等線上渠道或在營業時間內前往承辦銀行公布的預約兌換網點進行預約登記。2026年賀歲雙色銅合金紀念幣和紀念鈔每人只能各預約一次。
金銀紀念幣
中國人民銀行定于2025年12月22日發行2026年賀歲金銀紀念幣一套,包括1克圓形金幣和8克菱形銀幣各一枚。該套金銀紀念幣正面圖案均為中國傳統吉祥紋飾組合圖案,并刊國名、年號。
1克圓形金質紀念幣背面圖案為“福”字、荷包組合設計,并刊面額。
1克圓形金質紀念幣為普制幣,含純金1克,直徑10毫米,面額10元,成色99.9%,最大發行量150000枚。


8克菱形銀質紀念幣背面圖案為“福”字、舞魚燈場景組合設計,并刊面額。
8克菱形銀質紀念幣為普制幣,含純銀8克,邊長23毫米,面額3元,成色99.9%,最大發行量1000000枚。





