
點擊上方藍字關注↖

摘 要
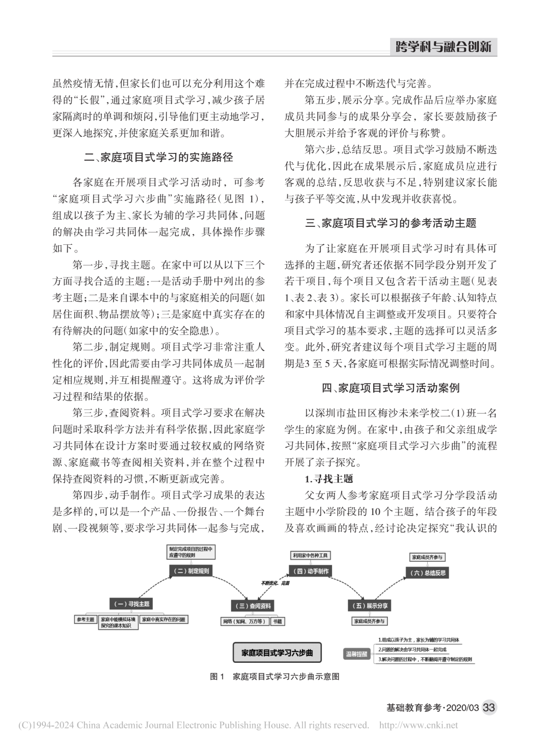
為了將項目式學習的理念和實施流程應用于家庭,研究者提出了家庭項目式學習的六步曲,即尋找主題、制定規則、查閱資料、動手制作、展示分享、總結反思,并結合疫情防護時期家庭項目式學習的活動案例說明了操作方法。
【引用格式】陳尚寶,姚毅鋒,申燕.疫情防護時期開展家庭項目式學習的實踐探索[J].基礎教育參考,2020(03):32-35.




作者簡介:陳尚寶,深圳市鹽田區教育科學研究院(廣東深圳,518081)姚毅鋒,深圳市鹽田區教育科學研究院(廣東深圳,518081)申燕,深圳市鹽田區教育科學研究院(廣東深圳,518081)
基金項目:全國教育科學“十三五”規劃教育部重點課題“基于STEM教育理念的跨學科學習模式區域實踐研究”(課題編號:DHA180363)

相關推薦


